Instance Verification Kit (IVK)
spin lock @ [45204+24+/linux-3.19-rc1/drivers/net/wireless/ath/ath6kl/txrx.c]
Instance Signature: lock
|
The Matching Pair Graph:
|
|
Function Name
|
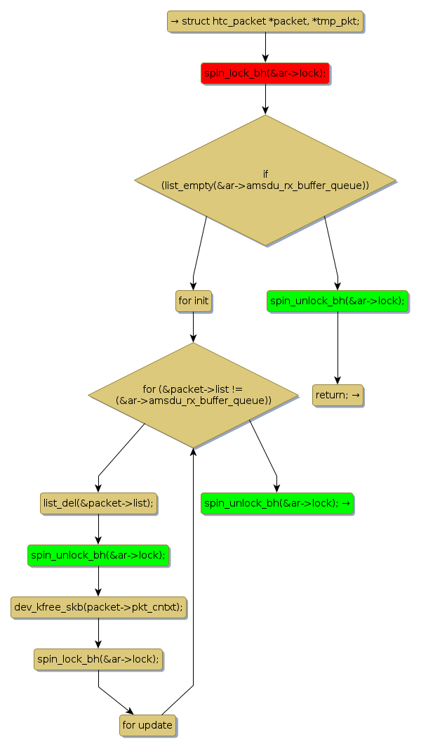
Control Flow Graph (CFG)
|
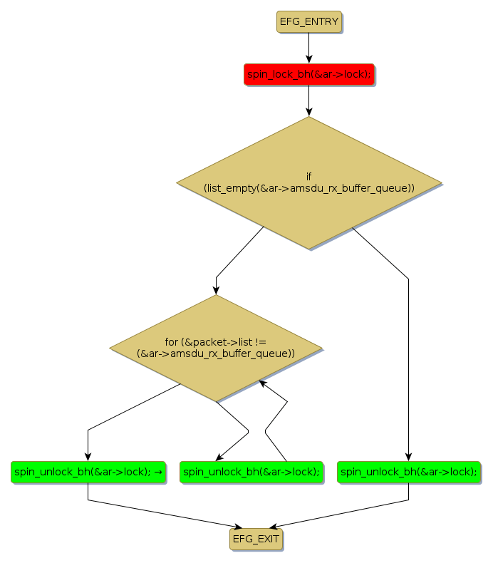
Events Flow Graph (EFG)
|
Source Correspondence
|
|
ath6kl_cleanup_amsdu_rxbufs
|
|
|
[45115+27+/linux-3.19-rc1/drivers/net/wireless/ath/ath6kl/txrx.c]
|